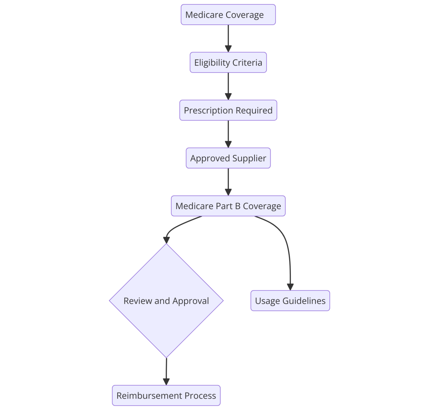
External Female Catheters Covered By Medicare . as per cms female external catheters are covered under medicare category of “female external urinary. if you have a permanent urinary condition, original medicare may cover one indwelling catheter each month. the medicare benefits you receive under original medicare (part a and part b) or through a medicare advantage plan may. durable medical equipment, prosthetics, orthotics, and supplies (dmepos) covers a broad range of. female external catheters (fec) are covered by medicare under its category of prosthetic devices, including. securing medicare coverage for a female external catheter involves having a prescription from your healthcare provider.
from jandbathome.com
durable medical equipment, prosthetics, orthotics, and supplies (dmepos) covers a broad range of. as per cms female external catheters are covered under medicare category of “female external urinary. female external catheters (fec) are covered by medicare under its category of prosthetic devices, including. the medicare benefits you receive under original medicare (part a and part b) or through a medicare advantage plan may. securing medicare coverage for a female external catheter involves having a prescription from your healthcare provider. if you have a permanent urinary condition, original medicare may cover one indwelling catheter each month.
Ur24 Technology TrueClr External Catheters J&B At Home
External Female Catheters Covered By Medicare securing medicare coverage for a female external catheter involves having a prescription from your healthcare provider. if you have a permanent urinary condition, original medicare may cover one indwelling catheter each month. as per cms female external catheters are covered under medicare category of “female external urinary. durable medical equipment, prosthetics, orthotics, and supplies (dmepos) covers a broad range of. securing medicare coverage for a female external catheter involves having a prescription from your healthcare provider. the medicare benefits you receive under original medicare (part a and part b) or through a medicare advantage plan may. female external catheters (fec) are covered by medicare under its category of prosthetic devices, including.
From vastmedic.com
Vastmedic External Female Urinary Catheter Kit External Female Catheters Covered By Medicare if you have a permanent urinary condition, original medicare may cover one indwelling catheter each month. the medicare benefits you receive under original medicare (part a and part b) or through a medicare advantage plan may. durable medical equipment, prosthetics, orthotics, and supplies (dmepos) covers a broad range of. securing medicare coverage for a female external. External Female Catheters Covered By Medicare.
From vastmedic.com
Catheter Bag Urine Bag For Female By Vastmedic External Female Catheters Covered By Medicare securing medicare coverage for a female external catheter involves having a prescription from your healthcare provider. if you have a permanent urinary condition, original medicare may cover one indwelling catheter each month. the medicare benefits you receive under original medicare (part a and part b) or through a medicare advantage plan may. as per cms female. External Female Catheters Covered By Medicare.
From www.tffn.net
A Comprehensive Guide to Understanding Medicare Coverage for Catheters External Female Catheters Covered By Medicare female external catheters (fec) are covered by medicare under its category of prosthetic devices, including. the medicare benefits you receive under original medicare (part a and part b) or through a medicare advantage plan may. securing medicare coverage for a female external catheter involves having a prescription from your healthcare provider. if you have a permanent. External Female Catheters Covered By Medicare.
From www.consuremedical.com
Are External Catheters Covered By Medicare? Consure Medical External Female Catheters Covered By Medicare the medicare benefits you receive under original medicare (part a and part b) or through a medicare advantage plan may. female external catheters (fec) are covered by medicare under its category of prosthetic devices, including. if you have a permanent urinary condition, original medicare may cover one indwelling catheter each month. durable medical equipment, prosthetics, orthotics,. External Female Catheters Covered By Medicare.
From www.shopwoundcare.com
PureWick Female External Catheter External Female Catheters Covered By Medicare securing medicare coverage for a female external catheter involves having a prescription from your healthcare provider. female external catheters (fec) are covered by medicare under its category of prosthetic devices, including. durable medical equipment, prosthetics, orthotics, and supplies (dmepos) covers a broad range of. if you have a permanent urinary condition, original medicare may cover one. External Female Catheters Covered By Medicare.
From exoakmhsb.blob.core.windows.net
External Catheters For Females at Anne Hone blog External Female Catheters Covered By Medicare the medicare benefits you receive under original medicare (part a and part b) or through a medicare advantage plan may. female external catheters (fec) are covered by medicare under its category of prosthetic devices, including. securing medicare coverage for a female external catheter involves having a prescription from your healthcare provider. as per cms female external. External Female Catheters Covered By Medicare.
From vastmedic.com
Female Catheter Kit Home Catheter Kit Female Vastmedic External Female Catheters Covered By Medicare securing medicare coverage for a female external catheter involves having a prescription from your healthcare provider. as per cms female external catheters are covered under medicare category of “female external urinary. if you have a permanent urinary condition, original medicare may cover one indwelling catheter each month. durable medical equipment, prosthetics, orthotics, and supplies (dmepos) covers. External Female Catheters Covered By Medicare.
From vastmedic.com
Vastmedic External Female Urinary Catheter Kit External Female Catheters Covered By Medicare the medicare benefits you receive under original medicare (part a and part b) or through a medicare advantage plan may. female external catheters (fec) are covered by medicare under its category of prosthetic devices, including. if you have a permanent urinary condition, original medicare may cover one indwelling catheter each month. securing medicare coverage for a. External Female Catheters Covered By Medicare.
From dxoxpdcdf.blob.core.windows.net
Female Urinary Collection Device at Terry Harris blog External Female Catheters Covered By Medicare female external catheters (fec) are covered by medicare under its category of prosthetic devices, including. durable medical equipment, prosthetics, orthotics, and supplies (dmepos) covers a broad range of. the medicare benefits you receive under original medicare (part a and part b) or through a medicare advantage plan may. if you have a permanent urinary condition, original. External Female Catheters Covered By Medicare.
From medicareabc.com
Female External Catheters And Medicare A Senior's Guide Medicare ABC External Female Catheters Covered By Medicare durable medical equipment, prosthetics, orthotics, and supplies (dmepos) covers a broad range of. securing medicare coverage for a female external catheter involves having a prescription from your healthcare provider. as per cms female external catheters are covered under medicare category of “female external urinary. the medicare benefits you receive under original medicare (part a and part. External Female Catheters Covered By Medicare.
From jandbathome.com
Ur24 Technology TrueClr External Catheters J&B At Home External Female Catheters Covered By Medicare securing medicare coverage for a female external catheter involves having a prescription from your healthcare provider. female external catheters (fec) are covered by medicare under its category of prosthetic devices, including. if you have a permanent urinary condition, original medicare may cover one indwelling catheter each month. durable medical equipment, prosthetics, orthotics, and supplies (dmepos) covers. External Female Catheters Covered By Medicare.
From exoakmhsb.blob.core.windows.net
External Catheters For Females at Anne Hone blog External Female Catheters Covered By Medicare securing medicare coverage for a female external catheter involves having a prescription from your healthcare provider. if you have a permanent urinary condition, original medicare may cover one indwelling catheter each month. female external catheters (fec) are covered by medicare under its category of prosthetic devices, including. as per cms female external catheters are covered under. External Female Catheters Covered By Medicare.
From www.gosupps.com
Meta Title Buy PureWick Female External Catheter Comfortable and External Female Catheters Covered By Medicare the medicare benefits you receive under original medicare (part a and part b) or through a medicare advantage plan may. female external catheters (fec) are covered by medicare under its category of prosthetic devices, including. if you have a permanent urinary condition, original medicare may cover one indwelling catheter each month. securing medicare coverage for a. External Female Catheters Covered By Medicare.
From vastmedic.com
Female Catheter Kit Home Catheter Kit Female Vastmedic External Female Catheters Covered By Medicare female external catheters (fec) are covered by medicare under its category of prosthetic devices, including. the medicare benefits you receive under original medicare (part a and part b) or through a medicare advantage plan may. durable medical equipment, prosthetics, orthotics, and supplies (dmepos) covers a broad range of. securing medicare coverage for a female external catheter. External Female Catheters Covered By Medicare.
From www.consuremedical.com
Are External Catheters Covered By Medicare? Consure Medical External Female Catheters Covered By Medicare as per cms female external catheters are covered under medicare category of “female external urinary. durable medical equipment, prosthetics, orthotics, and supplies (dmepos) covers a broad range of. female external catheters (fec) are covered by medicare under its category of prosthetic devices, including. securing medicare coverage for a female external catheter involves having a prescription from. External Female Catheters Covered By Medicare.
From www.shopcatheters.com
Buy PureWick External Female Catheter [Use FSA] External Female Catheters Covered By Medicare durable medical equipment, prosthetics, orthotics, and supplies (dmepos) covers a broad range of. as per cms female external catheters are covered under medicare category of “female external urinary. female external catheters (fec) are covered by medicare under its category of prosthetic devices, including. if you have a permanent urinary condition, original medicare may cover one indwelling. External Female Catheters Covered By Medicare.
From www.carewell.com
PureWick Female External Catheter Carewell External Female Catheters Covered By Medicare the medicare benefits you receive under original medicare (part a and part b) or through a medicare advantage plan may. if you have a permanent urinary condition, original medicare may cover one indwelling catheter each month. as per cms female external catheters are covered under medicare category of “female external urinary. securing medicare coverage for a. External Female Catheters Covered By Medicare.
From www.youtube.com
How does Purewick Female External Catheter Work? YouTube External Female Catheters Covered By Medicare securing medicare coverage for a female external catheter involves having a prescription from your healthcare provider. as per cms female external catheters are covered under medicare category of “female external urinary. if you have a permanent urinary condition, original medicare may cover one indwelling catheter each month. the medicare benefits you receive under original medicare (part. External Female Catheters Covered By Medicare.